Sosyal ağ ile giriş
Facebook
Share on Facebook
twitter
Share on Twitter
TR
AZ
Corporate Banking
Corporate Loans
Corporate Banking Deposit
Corporate Banking Cards
Pos Terminal Services
Foreign trade and letters of guarantee
Commercial Transaction Services
Corporate Banking Services
Onlayn services
Documents
Deposit Boxes for Corporate Banking
Retail Banking
Credit
Retail Banking Deposit
Retail Banking Cards
Retail Banking Services
Deposit Boxes for Retail Banking
Credit Calculator
Online Services
Documents
Product and Service Fees
Our Bank
Campaigns
Digital Banking
Kapat
Product and Service Fees
Our Bank
Campaigns
Digital Banking
TR
AZ
Internet Banking
Retail
Corporate
Corporate Banking
Corporate Loans
Corporate Banking Deposit
Corporate Banking Cards
Pos Terminal Services
Foreign trade and letters of guarantee
Commercial Transaction Services
Corporate Banking Services
Onlayn services
Documents
Deposit Boxes for Corporate Banking
Retail Banking
Credit
Retail Banking Deposit
Retail Banking Cards
Retail Banking Services
Deposit Boxes for Retail Banking
Credit Calculator
Online Services
Documents
Internet Banking
Retail
Corporate
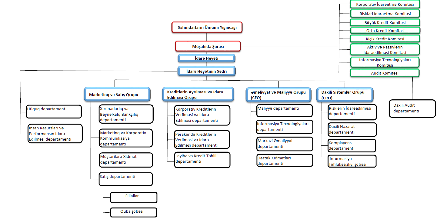
Organizational Structure
Home Page
Our Bank
Human Resources
Organizational Structure
Organizational Structure
Human Resources
SHARE
SHARE
Share on Facebook
Share on Twitter